网站导航
网站首页
Home
关于我们
About Us
产品中心
Products
新闻资讯
News
荣誉资质
Honor
联系我们
Contact Us
产品展示
当前位置:
主页
>
产品展示
>
低压开关柜类
> XL-21动力柜
XL-21动力柜
型号:
产品时间:2020-04-09 14:32:30
服务电话
:0577-61519166
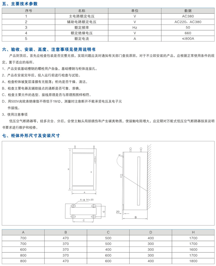
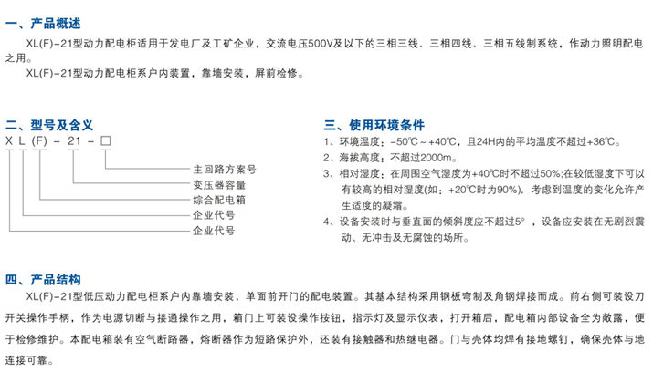
详细介绍
上一篇:
MNS低压抽出式开关柜
下一篇:没有了
友情链接:
Copyright © 浙江上盟电气科技有限公司 版权所有 All Rights Reserved